
https://www.sciencedirect.com/science/article/pii/S1570826824000441
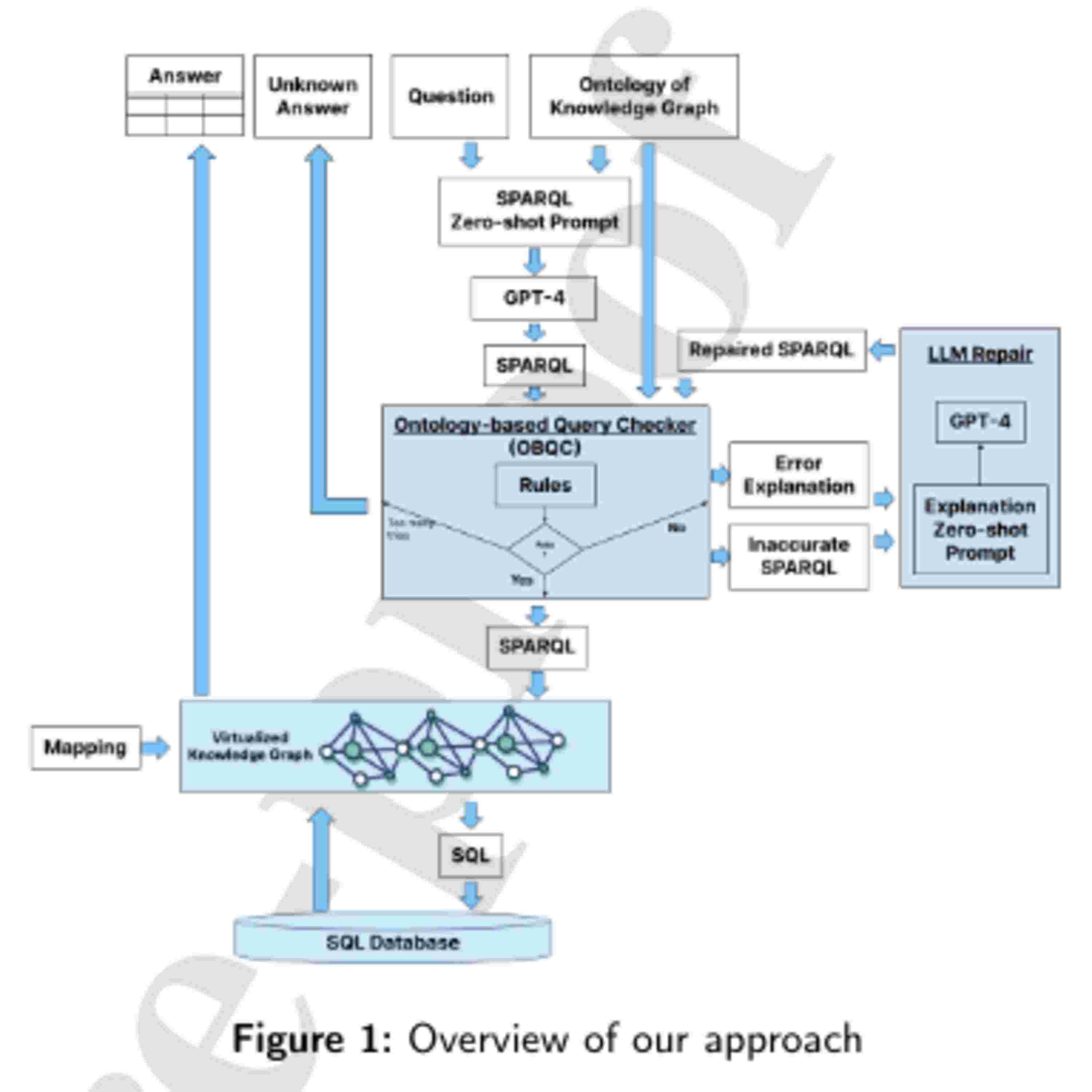
This pre-print research paper investigates the use of knowledge graphs to improve the accuracy and trustworthiness of Large Language Model (LLM)-powered question answering systems in enterprise settings. The authors argue that knowledge graphs provide a crucial framework for validating LLM-generated queries, explaining results, and ensuring access to reliable data. Their research includes a benchmark study demonstrating the accuracy improvements achieved by incorporating knowledge graphs. The paper also explores lessons learned regarding knowledge engineering, explainability, governance, and effective question selection strategies. Finally, it outlines key industry needs and future research directions in this area.