Home
Categories
EXPLORE
True Crime
Comedy
Business
Sports
Society & Culture
History
Fiction
About Us
Contact Us
Copyright
© 2024 PodJoint
00:00 / 00:00
Sign in

or

Don't have an account?
Sign up
Forgot password
https://is1-ssl.mzstatic.com/image/thumb/Podcasts125/v4/84/ef/0e/84ef0e89-af5f-476b-5046-ff3d99a35ac3/mza_4786384072714074999.jpg/600x600bb.jpg
Oncotarget
Oncotarget Podcast
500 episodes
1 day ago
BUFFALO, NY – January 8, 2026 – A new #review was #published in Oncotarget (Volume 17) on January 3, 2026, titled “COVID vaccination and post-infection cancer signals: Evaluating patterns and potential biological mechanisms.” Led by Charlotte Kuperwasser from Tufts University School of Medicine and Oncotarget Editor-in-Chief Wafik S. El-Deiry from The Warren Alpert Medical School of Brown University, the review examines published reports describing cancers that appeared after COVID-19 vaccination or SARS-CoV-2 infection. The authors analyze patterns across case reports, small patient series, and large population studies, and explain why these observations are relevant for cancer research and long-term public health monitoring. Cancer remains a major global health concern, and understanding factors that may influence its behavior is important. The review covers reports published between January 2020 and October 2025 that describe cancer diagnoses, recurrence, or unusually rapid disease progression following vaccination or infection. In total, 69 publications were reviewed. Sixty-six article reports, representing more than 300 patients across multiple countries and cancer types; 2 retrospective investigations; and one longitudinal study spanning the pre-pandemic through post-pandemic periods. The review explores how immune responses triggered by infection or vaccination could, in some individuals, influence existing cancer cells or previously dormant disease. Many article reports involved blood cancers such as lymphomas and leukemias and solid tumors, including breast, lung, pancreatic, brain, and skin cancers. Some cases described rapid disease progression or cancers appearing near vaccine injection sites or nearby lymph nodes. These observations are described as hypothesis-generating rather than evidence of risk. In addition to individual case reports, the review examines findings from large population studies in South Korea, Italy, and the United States military. These studies assessed cancer trends over time in vaccinated populations and reported modest associations for certain cancer types. The authors note that these findings are limited by short follow-up periods and potential reporting and detection biases, emphasizing the need for longer-term data. The authors also discuss possible biological explanations for the reported patterns, including temporary immune changes, inflammation, or altered immune surveillance that could affect tumor behavior in people with undetected or controlled cancer. They place these observations within the broader context of how viral infections can interact with cancer biology. “Establishing causality between SARS-CoV-2 infection, COVID-19 vaccination, and cancer requires a level of evidence far beyond temporal association.” Overall, the review identifies significant gaps in current knowledge about possible associations between COVID-19 vaccination and cancer, including limited long-term cancer surveillance, lack of molecular data, and an incomplete understanding of individual susceptibility. The authors emphasize the need for carefully designed studies that integrate clinical, epidemiologic, and biological evidence. Finally, they conclude that examining these reported patterns is important for advancing cancer research and supporting informed public health discussions. DOI - https://doi.org/10.18632/oncotarget.28824 Correspondence to - Charlotte Kuperwasser - charlotte.kuperwasser@tufts.edu, and Wafik S. El-Deiry - wafik@brown.edu Abstract video - https://www.youtube.com/watch?v=5_-AaojOoR8 To learn more about Oncotarget, please visit https://www.oncotarget.com. MEDIA@IMPACTJOURNALS.COM
Show more...
Science
RSS
All content for Oncotarget is the property of Oncotarget Podcast and is served directly from their servers with no modification, redirects, or rehosting. The podcast is not affiliated with or endorsed by Podjoint in any way.
BUFFALO, NY – January 8, 2026 – A new #review was #published in Oncotarget (Volume 17) on January 3, 2026, titled “COVID vaccination and post-infection cancer signals: Evaluating patterns and potential biological mechanisms.” Led by Charlotte Kuperwasser from Tufts University School of Medicine and Oncotarget Editor-in-Chief Wafik S. El-Deiry from The Warren Alpert Medical School of Brown University, the review examines published reports describing cancers that appeared after COVID-19 vaccination or SARS-CoV-2 infection. The authors analyze patterns across case reports, small patient series, and large population studies, and explain why these observations are relevant for cancer research and long-term public health monitoring. Cancer remains a major global health concern, and understanding factors that may influence its behavior is important. The review covers reports published between January 2020 and October 2025 that describe cancer diagnoses, recurrence, or unusually rapid disease progression following vaccination or infection. In total, 69 publications were reviewed. Sixty-six article reports, representing more than 300 patients across multiple countries and cancer types; 2 retrospective investigations; and one longitudinal study spanning the pre-pandemic through post-pandemic periods. The review explores how immune responses triggered by infection or vaccination could, in some individuals, influence existing cancer cells or previously dormant disease. Many article reports involved blood cancers such as lymphomas and leukemias and solid tumors, including breast, lung, pancreatic, brain, and skin cancers. Some cases described rapid disease progression or cancers appearing near vaccine injection sites or nearby lymph nodes. These observations are described as hypothesis-generating rather than evidence of risk. In addition to individual case reports, the review examines findings from large population studies in South Korea, Italy, and the United States military. These studies assessed cancer trends over time in vaccinated populations and reported modest associations for certain cancer types. The authors note that these findings are limited by short follow-up periods and potential reporting and detection biases, emphasizing the need for longer-term data. The authors also discuss possible biological explanations for the reported patterns, including temporary immune changes, inflammation, or altered immune surveillance that could affect tumor behavior in people with undetected or controlled cancer. They place these observations within the broader context of how viral infections can interact with cancer biology. “Establishing causality between SARS-CoV-2 infection, COVID-19 vaccination, and cancer requires a level of evidence far beyond temporal association.” Overall, the review identifies significant gaps in current knowledge about possible associations between COVID-19 vaccination and cancer, including limited long-term cancer surveillance, lack of molecular data, and an incomplete understanding of individual susceptibility. The authors emphasize the need for carefully designed studies that integrate clinical, epidemiologic, and biological evidence. Finally, they conclude that examining these reported patterns is important for advancing cancer research and supporting informed public health discussions. DOI - https://doi.org/10.18632/oncotarget.28824 Correspondence to - Charlotte Kuperwasser - charlotte.kuperwasser@tufts.edu, and Wafik S. El-Deiry - wafik@brown.edu Abstract video - https://www.youtube.com/watch?v=5_-AaojOoR8 To learn more about Oncotarget, please visit https://www.oncotarget.com. MEDIA@IMPACTJOURNALS.COM
Show more...
Science
https://i1.sndcdn.com/artworks-6dfj2M1pOi6gJtcr-jncIZA-t3000x3000.png
Engineered Bacterial Therapy Activates Immune Response in Cancer Preclinical Studies
Oncotarget
3 minutes 57 seconds
3 months ago
Engineered Bacterial Therapy Activates Immune Response in Cancer Preclinical Studies
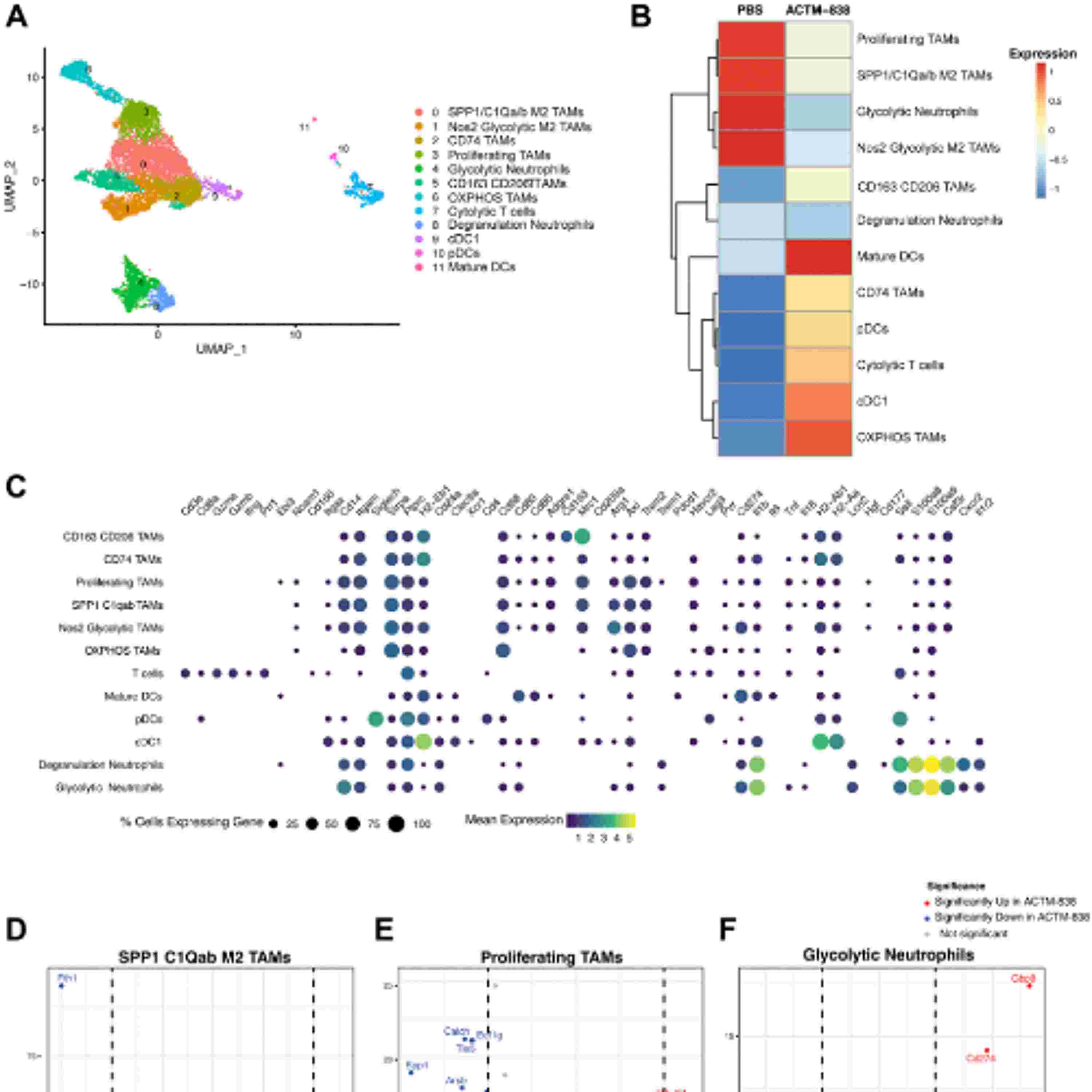
BUFFALO, NY – October 8, 2025 – A new #research paper was #published in Volume 16 of Oncotarget on October 6, 2025, titled “ACTM-838, a novel systemically delivered bacterial immunotherapy that enriches in solid tumors and delivers IL-15/IL-15Rα and STING payloads to engage innate and adaptive immunity in the TME and enable a durable anti-tumor immune response.” In this study, led by first author Kyle R. Cron and corresponding author Akshata R. Udyavar, researchers from Actym Therapeutics developed a new form of bacterial immunotherapy called ACTM-838. This treatment safely delivers immune-activating proteins directly to solid tumors. The approach may offer a new option for cancer patients whose solid tumors are resistant to current immunotherapies. Solid tumors often suppress the immune system, making it difficult for treatments like immune checkpoint inhibitors to work effectively. ACTM-838 was designed to overcome this challenge by targeting phagocytic immune cells within the tumor microenvironment (TME). Once inside the tumor, the therapy delivers two immune-stimulating components: IL-15/IL-15Rα and a modified version of STING. Both are known to activate the body’s innate and adaptive immune responses. This combination of immune-stimulating proteins helps shift the TME from immune-suppressive to immune-permissive, enabling the body’s natural defenses to fight the cancer. “STACT is a modular, genetically engineered live attenuated S. Typhimurium bacterial platform that enables tissue-specific localization and cell-targeted delivery of large, multiplexed payloads via systemic administration.” The study highlights how ACTM-838, built on a specially modified strain of Salmonella Typhimurium, safely targets tumors and avoids healthy tissue after intravenous injection. This targeted delivery reduces the risk of side effects while ensuring the immune-boosting agents reach their intended location. Importantly, ACTM-838 also showed significantly reduced inflammatory toxicity compared to its parent bacterial strain, which had previously presented challenges in clinical use. In preclinical tests, ACTM-838 shrank tumors and prevented their recurrence after treatment. Mice that were cured of tumors resisted re-injection with cancer cells, suggesting the development of long-lasting immune memory. The therapy also showed strong synergy with anti-PD1 drugs, a widely used class of cancer treatments, further improving outcomes in both treatment-resistant and responsive tumor models. Researchers also found that ACTM-838 changed the composition of immune cells within the tumor. It increased beneficial cells like cytotoxic T-cells and antigen-presenting macrophages, while reducing suppressive cell types such as regulatory T-cells and exhausted T-cells. These effects were confirmed through genetic analysis and cellular studies, pointing to a broad and coordinated immune response. This study offers proof-of-concept that live bacterial therapy can safely and effectively deliver gene-based immune modulators directly to tumors. With ACTM-838 now being tested in a Phase I clinical trial, the findings offer a new direction for cancer treatment strategies that activate the body’s own immune system, particularly in difficult-to-treat cases where other therapies fail. DOI - https://doi.org/10.18632/oncotarget.28769 Correspondence to - Akshata R. Udyavar - akshata.udyavar@pfizer.com Abstract video - https://www.youtube.com/watch?v=fr5OR3tvC_I Facebook - https://www.facebook.com/Oncotarget/ X - https://twitter.com/oncotarget Instagram - https://www.instagram.com/oncotargetjrnl/ YouTube - https://www.youtube.com/@OncotargetJournal LinkedIn - https://www.linkedin.com/company/oncotarget Pinterest - https://www.pinterest.com/oncotarget/ Reddit - https://www.reddit.com/user/Oncotarget/ Spotify - https://open.spotify.com/show/0gRwT6BqYWJzxzmjPJwtVh MEDIA@IMPACTJOURNALS.COM
Oncotarget
BUFFALO, NY – January 8, 2026 – A new #review was #published in Oncotarget (Volume 17) on January 3, 2026, titled “COVID vaccination and post-infection cancer signals: Evaluating patterns and potential biological mechanisms.” Led by Charlotte Kuperwasser from Tufts University School of Medicine and Oncotarget Editor-in-Chief Wafik S. El-Deiry from The Warren Alpert Medical School of Brown University, the review examines published reports describing cancers that appeared after COVID-19 vaccination or SARS-CoV-2 infection. The authors analyze patterns across case reports, small patient series, and large population studies, and explain why these observations are relevant for cancer research and long-term public health monitoring. Cancer remains a major global health concern, and understanding factors that may influence its behavior is important. The review covers reports published between January 2020 and October 2025 that describe cancer diagnoses, recurrence, or unusually rapid disease progression following vaccination or infection. In total, 69 publications were reviewed. Sixty-six article reports, representing more than 300 patients across multiple countries and cancer types; 2 retrospective investigations; and one longitudinal study spanning the pre-pandemic through post-pandemic periods. The review explores how immune responses triggered by infection or vaccination could, in some individuals, influence existing cancer cells or previously dormant disease. Many article reports involved blood cancers such as lymphomas and leukemias and solid tumors, including breast, lung, pancreatic, brain, and skin cancers. Some cases described rapid disease progression or cancers appearing near vaccine injection sites or nearby lymph nodes. These observations are described as hypothesis-generating rather than evidence of risk. In addition to individual case reports, the review examines findings from large population studies in South Korea, Italy, and the United States military. These studies assessed cancer trends over time in vaccinated populations and reported modest associations for certain cancer types. The authors note that these findings are limited by short follow-up periods and potential reporting and detection biases, emphasizing the need for longer-term data. The authors also discuss possible biological explanations for the reported patterns, including temporary immune changes, inflammation, or altered immune surveillance that could affect tumor behavior in people with undetected or controlled cancer. They place these observations within the broader context of how viral infections can interact with cancer biology. “Establishing causality between SARS-CoV-2 infection, COVID-19 vaccination, and cancer requires a level of evidence far beyond temporal association.” Overall, the review identifies significant gaps in current knowledge about possible associations between COVID-19 vaccination and cancer, including limited long-term cancer surveillance, lack of molecular data, and an incomplete understanding of individual susceptibility. The authors emphasize the need for carefully designed studies that integrate clinical, epidemiologic, and biological evidence. Finally, they conclude that examining these reported patterns is important for advancing cancer research and supporting informed public health discussions. DOI - https://doi.org/10.18632/oncotarget.28824 Correspondence to - Charlotte Kuperwasser - charlotte.kuperwasser@tufts.edu, and Wafik S. El-Deiry - wafik@brown.edu Abstract video - https://www.youtube.com/watch?v=5_-AaojOoR8 To learn more about Oncotarget, please visit https://www.oncotarget.com. MEDIA@IMPACTJOURNALS.COM